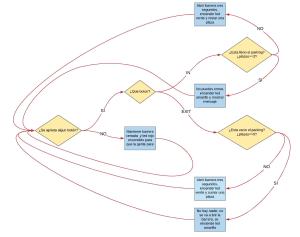
PROYECTOS REALIZADOS POR EL ALUMNADO EJEMPLOS DE ESQUEMAS ELECTRÓNICOS DEL PROYECTO: EJEMPLOS DE FLUJOGRAMAS O DIAGRAMAS DE FLUJO DEL PROYECTO: Compártelo: Compartir en X (Se abre en una ventana nueva) X Comparte en Facebook (Se abre en una ventana nueva) Facebook Me gusta Cargando...